Overview: The 4002
Rarer than hens’ teeth…on purpose
Few instruments in the Rickenbacker catalogue carry the same mystique as the 4002 bass. Famously described as “rarer than hens’ teeth” by John Hall himself, the model’s rarity has become its most defining trait today, overshadowing its ultra-deluxe appointments and complex electronics.
But reducing the 4002 to its rarity alone doesn’t put the model into its proper context—which was not a replacement for the 4001 (click to learn more) or a bid for a broader market. It was a deliberate answer to a narrow demand—one rooted in clarity and control rather than stage presence or mass-market familiarity.

So to really understand the 4002 we have to look beyond the numbers and into the intent. Because its limited production was less an accident of history and more the logical outcome of a bass designed to occupy a very specific role within the Rickenbacker lineup.
If the 4001 defined Rickenbacker’s public image through the 1970s, the 4002 pursued a very focused brief. Rather than refining the midrange growl and aggressive clank that had become synonymous with the 4001, its design emphasized clarity, extended frequency response, and tonal separation. The electronics were not iterative—they represented a completely different direction, one that prioritized precision and control over stage-forward character.
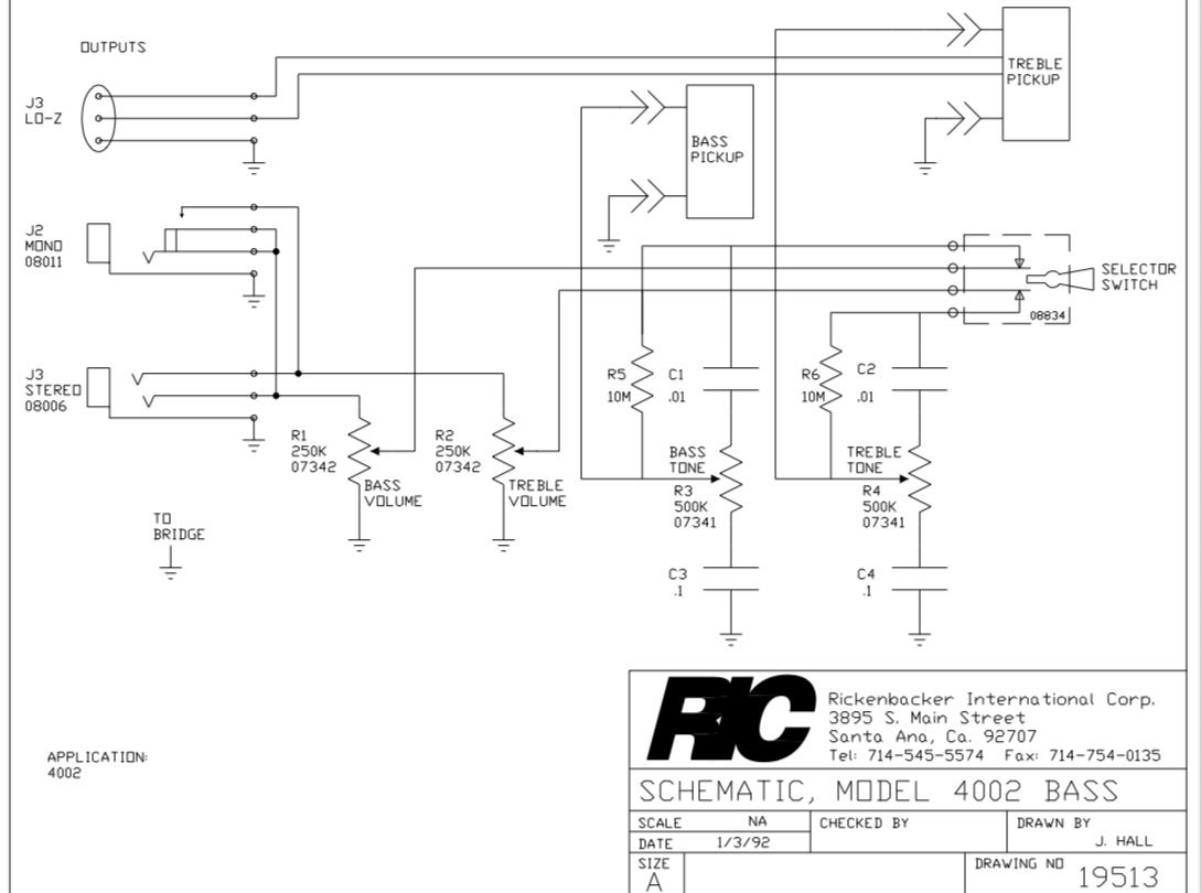
At the 4002’s heart were the Super High Gain humbucking pickups (click to learn more) designed by Rickenbacker chief engineer George Cole. Cole’s name doesn’t surface as prominently as some others when discussing company history, largely because most of his contributions were tied to the post-Transonic solid-state amplifier line of the 1970s. As John Hall once observed, Cole was the “master of voicing amps and speakers”—and this aptitude was reflected in the unusually sophisticated pickup design and wiring scheme he devised for the 4002.
Located in positions familiar to Fender Jazz Bass players, the two humbucking pickups were a departure from anything Rickenbacker had built before and, despite their identical outward appearance, there was a significant functional difference between the two. Both featured side-by-side coils—one for the E and A strings, and one for the D and G strings. That configuration may sound novel, but it isn’t. It closely mirrors the Fender Precision Bass pickup, with one key distinction: the two coils were hidden inside a single Higain casing, beneath a Tolex cover instead of offset under separate covers as on the P-Bass.

But the real party trick was the bridge pickup, which featured bifilar windings. Put simply, each coil had two separate sets of windings that weren’t connected to each other in any way. A coil-tappable pickup also uses dual windings, but in that setup one set of windings can be added or removed to change the pickup’s output. In a bifilar setup like the 4002’s, however, the windings are completely independent, meaning you effectively have two separate pickups sharing the same magnet and footprint.

You’ll note in the photo above both pickups carry a red output wire, while the bridge pickup also includes a green lead. That green lead corresponds to the bridge unit’s “second” pickup, and unlike the primary signal path it completely bypasses the elaborate wiring harness.
And this is where things get really interesting. Because to really understand what Rickenbacker was trying to do with the 4002 we have to talk about low impedance pickups and output.

So what even is impedance? Put as simply as possible, it’s the total opposition a circuit presents to an AC signal. In practical terms, it describes how easily that signal can travel from pickup to output.
So how does that apply here? Well, generally speaking, the higher the impedance—the greater that opposition—the more susceptible the signal becomes to noise and high-frequency loss over distance. Lower the impedance, and more of the original signal survives the trip.
Here’s the catch: most traditional guitar and bass amplifiers aren’t optimized for a low-impedance output. We often talk about pickup “hotness” in terms of ohms—technically DC resistance—and it’s widely understood that higher-output pickups are better at pushing an amp into breakup or overdrive. A low-impedance pickup, by contrast, isn’t designed to drive the front end of an amplifier that way—and the amp isn’t designed to receive that type of signal.
So that’s the trade off: a lower impedance pickup preserves fidelity and extends frequency response, but most stage amplifiers expect a higher-impedance signal to behave as intended.
Active pickups—like those made by EMG—solve this problem by pairing a low-impedance pickup with an onboard preamp, boosting the signal before it even reaches the amplifier. But that’s not what the 4002 did. Instead, it did something quite different: it sent the low-impedance signal directly to an XLR output jack.

An XLR output isn’t something you’d typically expect to find on a production bass from the late 1970s. Unlike a standard ¼-inch instrument jack, which carries an unbalanced, high-impedance signal intended for a traditional amplifier, an XLR connection is designed for balanced, low-impedance audio—exactly the kind of signal you’d run directly into a mixing console.
In practical terms, the 4002’s XLR output allowed it to interface directly with studio-grade equipment, preserving the integrity of its low-impedance design without the need for an onboard preamp. Rather than boosting the signal to suit a stage amp, the instrument could send it straight to the desk—exactly as it left the pickup.
But the low-impedance pickup was only one part of the 4002’s electronics package. In fact, the instrument carried three discrete signal paths. While the low-impedance bridge winding—with an output of 2.5-3k ohms—was intended to run directly into a recording console via XLR, the other pickups were voiced for traditional amplification at around 8k ohms, either through a standard mono output or, if desired, through the Rick-O-Sound stereo jack (click to learn more).
Consequently, the instrument offered multiple routing possibilities. A player could run a standard mono signal into a single amplifier, split the pickups to separate amps via the Rick-O-Sound stereo output, or send the low-impedance bridge winding directly to a mixing desk while simultaneously feeding the remaining pickups into a stage rig.
In other words, the 4002 wasn’t just a bass. It was a routing system.
And we still haven’t even touched on the wiring harness that fed the 1/4” outputs. Because unlike the fairly straightforward layout of the 4001, the 4002’s—designed by Rickenbacker’s “master of voicing”—introduced its own layer of complexity.

To understand why, we need to briefly talk about high-pass and low-pass filters.
They do exactly what the names suggest. A high-pass filter allows frequencies above a certain point to pass through while attenuating those below it. A low-pass filter does the opposite, allowing lower frequencies through while bleeding off the highs.
Most standard guitar tone controls utilize simple low-pass filters. Rolling the tone knob back doesn’t “add bass”—it shaves off treble by sending more high-frequency content to ground. The lows were always there; you’re just removing what sits above them.
That’s only part of what the 4002’s tone knobs do. They incorporate both a high-pass and a low-pass filter. Instead of merely trimming treble, the control reshapes the frequency spectrum from both directions. Rolling the knob up bleeds off the low frequencies, and rolling it down bleeds off the high frequencies. The result is a far more surgical range of adjustment than the 4001 ever offered—and a quieter one as well, thanks to the pickups’ humbucking design.

It was an ambitious, complicated design. And it required a player willing—and equipped—to make full use of it.
But that’s not what the mass market wanted or needed. Stages were getting louder. Amplifiers was getting larger. Reliability and immediacy often mattered more than nuance. Most bassists were still thinking in terms of driving an amp, not interfacing with a mixing console. Tone shaping was expected to be intuitive and familiar, not clinical. Flexibility was valued—but simplicity was rewarded.
Against that backdrop, the 4002’s purpose becomes a bit clearer. A bass offering balanced, low-impedance output, studio-grade routing options, and dual-filter tone controls wasn’t chasing market share. It was answering a more specific question: what if the instrument itself were optimized for fidelity and control first, and stage practicality second?
That distinction matters. The 4002 wasn’t trying to replace the 4001, nor was it meant to appeal to the broad base of working bassists powering arena rigs night after night. It assumed access—to recording consoles, to quieter signal paths, and to players comfortable treating the bass as part of a larger signal architecture rather than a single line into an amplifier.
And there was a market for this type of instrument. You just have to think less in terms of the P-Bass or the 4001, and more in terms of builders like Alembic or Wal—small, boutique operatioms filling a specific niche. And when you look at it in that light, the model’s limited production no longer feels mysterious.
The 4002 wasn’t rare because it failed to find an audience. It was rare because its audience was always going to be small. The 4002 wasn’t designed to be popular. It was designed to be precise.
And when you consider that boutique builders like Alembic or Wal were the perceived competition, the 4002s deluxe features—and its price—make a lot more sense.

At its 1977 launch, the 4002 was positioned at the very top of Rickenbacker’s catalog, carrying an MSRP of $1,275—almost $6,800 today. That was more than double the 4001’s $588 price tag, placing it firmly in boutique territory rather than mainstream production fare. This wasn’t an incremental upgrade; it was a statement instrument, built with premium materials to match the complex electronics—just like the small, high-end builders it most closely resembled.

While the 4002 used the 4001’s body as a foundation, it featured an upgraded ebony fingerboard and “figured” maple wings. Although Rickenbacker had used ebony on occasional one-off guitars in the past, the 4002 marked the first time it appeared as a production-spec feature. Inlays were the large pearl dots found on the 4001F fretless bass.

As the pictures above demonstrate, the figured wings were far subtler than a modern buyer might expect from that description—no “AAAA flame” tops here, just scattered birdseye and light quilting. But for a company that had never put much effort into picking “fancy” maple tops in the past it was a notable shift.
The binding was particularly distinctive, though—two-ply black and checkered on the body, and single-ply black on the headstock—marking the first time a Rickenbacker bass featured a production-spec bound headstock (click to learn more). The headstock also had walnut wings—at a time when all other Rickenbacker basses used maple—and wore West German-made Schaller M4 tuners, arguably the finest bass tuners on the market in 1977. It was also the first time Schaller tuners had appeared on a Rickenbacker instrument.

Plastics were black only, including a multi-layer pickguard—a substantial five-ply black/white/black/white/black assembly—marking the only time such a multi-layer pickguard has ever been used on a Rickenbacker instrument.

These details were not ornamental excess—they were deliberate signals that the 4002 occupied a new and distinctly higher tier within the lineup.
Production ran from 1977 to 1984—a victim of the product line rationalization John Hall undertook after his purchase of the company—and they are indeed as rare as hens’ teeth. Total likely production was probably somewhere between 100 and 200 units, numbers that at first glance sound like a disappointment. But were they, really?
If success is measured purely in volume, then yes—the 4002 was a niche instrument. But volume was never the point. The modern mystique surrounding its rarity often treats those low production numbers as the headline, as though scarcity alone defines its significance. In reality, the scarcity was simply a byproduct of intent.
The 4002 was conceived as a precision tool, engineered for players who valued clarity, control, and routing flexibility over brute stage force. Its production numbers reflect that reality. In an era defined by bigger amps and louder stages, Rickenbacker briefly built a bass optimized not for spectacle, but for fidelity.

The 4002 isn’t remarkable because it is rare. It is rare because it was remarkable—and unapologetically specific. And for the small group of musicians who understood exactly what it offered, that was more than enough.
Want to learn more about…everything else? Check out our handy site map to see what we’ve already covered. Got something you’d like to see covered? Drop it in the comments and we’ll add it to the queue.


Fantastic article! ❤️🤟
It also seems that they were going for something similar to the Gibson Les Paul Recording bass (Triumph),
with the low impedance pickups. Chris Squire used one, it’s a shame he never got a 4002.
Great article, Andy! You cracked the code on that one. Photos reminded me that I once had one! I should have held on to that 4002.